今年会jinnianhuicom
欢迎访问今年会jinnianhuicom!
书记信箱
院长信箱
学校主页
首页
学院概况
联合管理委员会
合作交流
党建工作
教学工作
团学工作
招生工作
就业创业
爱尔兰研究中心
规章制度
学院新闻
学院简介
现任领导
机构设置
岗位职责
校园实景
中澳合作办学项目联合管理委员会
中爱合作办学项目联合管理委员会
政策法规
合作项目
访学留学
外事工作
党建活动
工会活动
人才培养方案
课程教学大纲
师资队伍
教学安排
组织机构
活动报道
学习培训
学习园地
招生资料
微视频
就业工作
校招信息发布
就业创业指导
就业创业政策
就业手续办理
中心介绍
团队构架
活动记录
成果展示
爱尔兰国别研究-基础信息
爱尔兰国别研究-研究成果
党建管理制度
项目管理制度
教育教学管理制度
教师评聘管理制度
学生管理制度
财务管理制度
就业创业政策
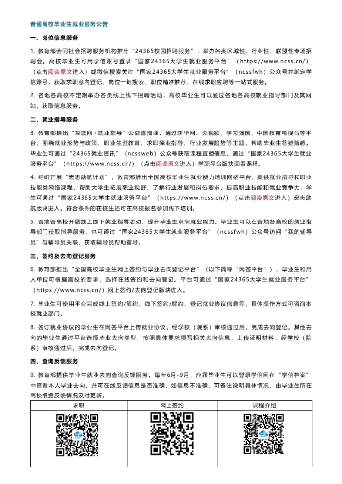
普通高校毕业生就业服务公告
发布时间:2022年04月27日 作者: 访问次数:[]
下一条:
河南省高校毕业生就业创业政策
【
关闭
】